PT视讯
代码
002434
首页
首页
关于PT视讯
关于PT视讯
公司概况
五大基地
研发实力
智能制造
主要荣誉
发展历程
企业理念
战略规划
产品中心
产品中心
乘用车传动系统
商用车传动系统
非公路传动系统
机器人零部件
服务中心
服务中心
主要客户
全球用户分布
服务理念
服务热线
新闻中心
新闻中心
公司新闻
行业新闻
品牌风采
PT视讯报
投资者关系
投资者关系
公司公告
留言专区
加入PT视讯
加入PT视讯
人才理念
人才发展
员工风采
校园招聘
招贤纳士
联系PT视讯
EN
WeChat
代码
002434
MENU
@集团站
EN
关于PT视讯
公司概况
五大基地
研发实力
智能制造
主要荣誉
发展历程
企业理念
战略规划
产品中心
乘用车传动系统
商用车传动系统
非公路传动系统
机器人零部件
服务中心
主要客户
全球用户分布
服务理念
服务热线
新闻中心
公司新闻
行业新闻
品牌风采
投资者关系
公司公告
留言专区
加入PT视讯
人才理念
人才发展
员工风采
校园招聘
招贤纳士
联系PT视讯
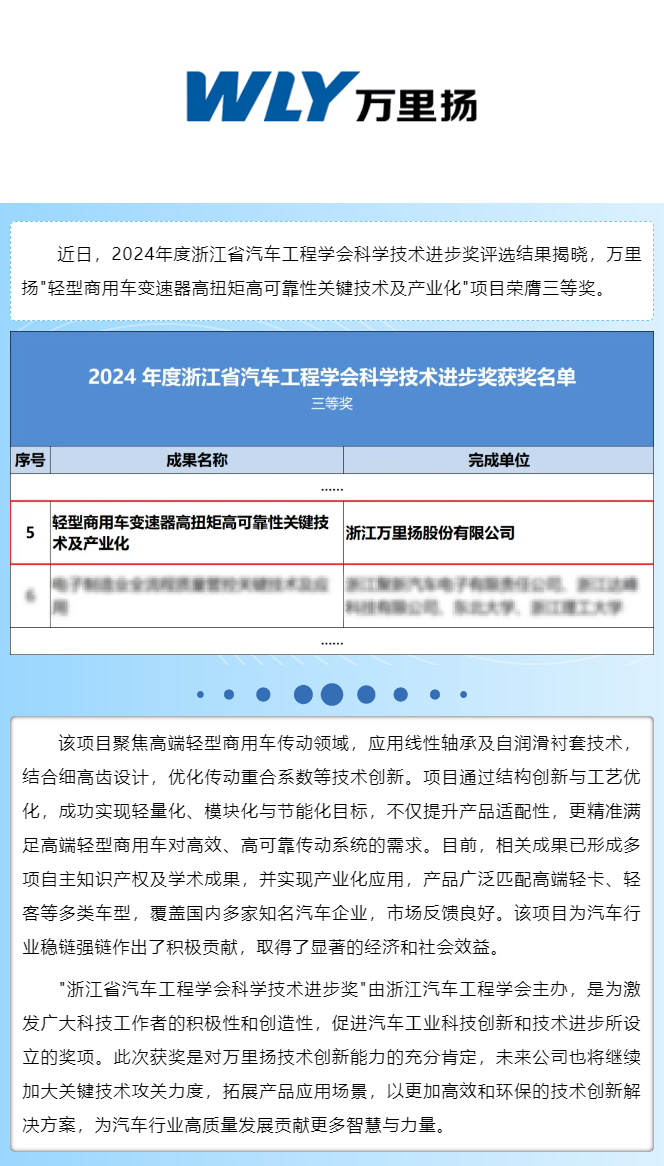
PT视讯一项目荣获浙江省汽车工程学会科学技术进步奖
发布日期:2025/08/20
浏览量:2062
来源:
分享:
上一篇:臻情交流 聚赢未来|陕汽重卡南京营销区走进PT视讯
下一篇:智慧星系列再添新成员!PT视讯10AS140试制成功
返回
点击了解PT视讯能源公司
关于PT视讯
公司概况
五大基地
研发实力
智能制造
主要荣誉
发展历程
企业理念
战略规划
产品中心
乘用车传动系统
商用车传动系统
非公路传动系统
机器人零部件
服务中心
主要客户
全球用户分布
服务理念
服务热线
服务手册
新闻中心
公司新闻
行业新闻
品牌风采
PT视讯报
投资者关系
公司公告
留言专区
加入PT视讯
人才理念
人才发展
员工风采
招贤纳士
联系PT视讯
版权所有 (©) 浙江PT视讯股份有限公司
《中华人民共和国电信与信息服务业务经营许可证》编号:浙ICP备05006012号-1
网站建设:翰臣科技